Directors! Verify your identity for Companies House
Gone are the days of dusty ledgers and rubber stamps. The way businesses operate in the UK is changing rapidly, and it’s all about being digital-first. At the heart of this change is one simple but powerful idea: trust through verified identity.
The new requirement to verify your identity with Companies House isn’t just another formality. It’s a key part of the Economic Crime and Corporate Transparency Act, designed to make the UK’s business environment safer from fraud and money laundering. It’s about building a more trustworthy economy, one verified director at a time.
Think of it as your company’s digital handshake—a way to prove that you are who you say you are in the online business world.
Why Verify? It’s More Than Just Compliance
Understanding why this change is happening makes the process clearer. According to Companies House, the aim is to:
- Boost Trust in Business: A verified list of directors makes it easier for everyone to have confidence in who they’re dealing with.
- Combat Fraud: It helps make it harder for criminals to use anonymous companies for illegal activities.
- Protect Directors: It helps ensure your identity is not misused.
In short, verification is moving from being a “nice-to-have” to a must-have for good business practice.
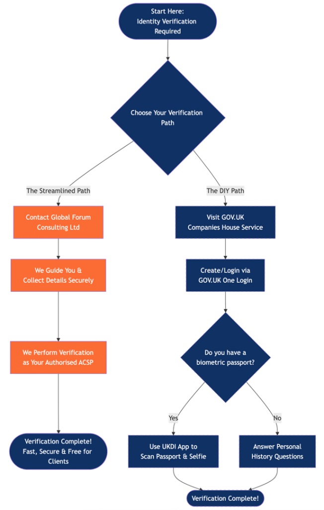
Your Verification Pathway: A Simple Guide
There are two easy ways to verify your identity. Below, we’ve explained both options, with the preferred route highlighted for our clients.
The Two Routes to Compliance
Path 1: The Streamlined Option (Via an Authorised Agent)
This is the quickest and easiest route. By using a Companies House-authorised agent, you get expert help to make sure everything is done correctly, without delays.
As an Authorised Corporate Service Provider (ACSP), Global Forum Consulting Ltd can manage your identity verification at no extra cost. We’ll handle the whole process for you, saving you time and stress. Want to know more? Learn about our verification services here.
Path 2: The Direct Option (Via GOV.UK One Login)
This is the DIY route. If you prefer handling it yourself, you’ll need to create a GOV.UK One Login and use either a biometric passport or personal history questions to verify your identity.
The Two Pathways to Compliance

Who Needs to Verify?
This new requirement applies to:
- All new and existing company directors (unless exempt).
- People with Significant Control (PSCs).
Although the deadline for existing directors is coming soon, it’s always best to verify early and stay ahead of the game.
Your Next Steps: Verifying with Confidence
- Assess: Check if you’re a director or PSC who needs verification.
- Choose: Pick your preferred route from the options above. If you want an easy, hassle-free process, the authorised agent route is your best choice.
- Act: If you opt for the DIY path, follow the official Companies House guidance. If you prefer the streamlined route, your next step is straightforward.
Move Forward with Confidence
Verifying your identity with Companies House is an important step in supporting a secure and transparent business environment. It’s a commitment to honesty that benefits your company, your business partners, and the UK economy as a whole.
Ready to get verified with ease?
Get in touch with Global Forum Consulting Ltd today to make sure you’re compliant—without the hassle. Let us take care of the details, so you can focus on running your business.


